
即将过去的2月,建筑加固行业发生了很多大事,主要有西部大开发重点工程项目/79家单位因较大事故被住建部曝光/国务院办公厅发文对拖欠农民工工资问题进行专项督查/国家标准全面免费公开等等。
"西部大开发"重点工程项目公布

2017年1月23日,国家发改委网站公布《西部大开发“十三五”规划》,明确了未来几年西部地区的重点工程项目。
1.整体布局
五条横轴:陆桥通道西段、京藏通道西段、长江—川藏通道西段、沪昆通道西段、珠江—西江通道西段。
两条纵轴:包昆通道、呼(和浩特)南(宁)通道。
一环:沿边重点地区。
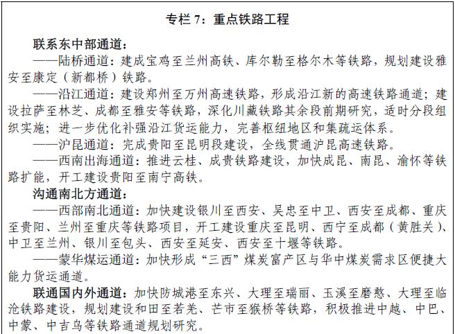
2.铁路
将西部地区铁路建设作为全国铁路建设的重点,加快推进干线铁路、高速铁路、城际铁路、开发性新线和枢纽站场建设。


3.公路
实施高速公路联网畅通、普通国省干线升级改造、农村公路畅通安全、枢纽站场建设推进和专项建设巩固扩展五大工程。

4.机场
加强西部地区枢纽机场扩容改造,建设成都新机场,建成重庆机场三期改扩建工程。

5.水利
建设一批重大引调水工程、重点水源工程、江河湖泊骨干治理工程和大型灌区工程。
积极开展小水窑、小水池、小塘坝、小泵站、小水渠等“五小水利”工程建设。

6.港口
加快长江黄金水道和西江、澜沧江等航道建设;推进长江干线及乌江、嘉陵江等重要支线航道治理,继续实施西江航运干线及红水河等重要支线扩能工程。
加快实施右江百色、红水河龙滩、乌江构皮滩枢纽通航设施建设,启动澜沧江、金沙江部分库区、湖区航运建设工程,打通云南经西江出海通道,打通贵州经西江、长江出海通道。
加快重庆长江上游航运中心建设;以重庆港、泸州港、宜宾港、南宁港、贵港港、梧州港等港口为重点,加强港口集疏运体系建设。

79家单位因较大事故被住建部曝光

2016年,全国有10个地区事故起数和死亡人数同比下降,有2个地区没有发生事故。但全年的安全生产形势依然比较严峻。
分析2016年事故统计数据上升明显的主要原因是因为国家安全监管总局调整了事故上报方式,同时也与部分地区施工企业安全生产隐患排查治理工作不到位、安全监管责任和主体责任未落到实处等问题有关。
为确保全年建筑施工安全生产形势稳定好转,2017年,住建部要求各地住房城乡建设主管部门要做好以下四点:
一是强化落实企业、项目及其关键岗位人员的安全责任。
二是继续开展专项整治,督促企业重点加强危险性较大的分部分项工程施工过程中的安全管理。
三是及时公开存在违法违规行为的企业名称和人员姓名,逐步建立健全建筑施工安全生产诚信体系。
四是积极推进建筑施工安全监管规范化、标准化、信息化建设。
甘肃连发两起事故, 4人遇难

2017年2月20日13:10,甘肃省天水市秦州区秦州污水管网建设工程,发生坍塌事故,死亡4人。
同日中午12:30许,在嘉峪关西戈壁距离西沟矿5公里的地方,发生一起机械伤害事故。一名工人爬到钻井机顶部,用撬杠处理卡在钻井机顶端的抽沙桶,随后该工人下到地面,抽沙桶的钢丝绳突然断裂,抽沙桶坠落,将该工人砸伤,经送市医院抢救无效,于14:30许死亡。
国务院办公厅发文对拖欠农民工工资问题进行专项督查

2月13日,国务院办公厅通知,已派出督察组赴部分省区,对拖欠农民工工资问题进行专项督查!
各地贯彻落实国务院常务会议精神和《国务院办公厅关于全面治理拖欠农民工工资问题的意见》(国办发〔2016〕1号)情况;
1、查旧案、抓典型
集中曝光一批典型案件,严肃查处欠薪违法行为包括欠薪陈案,坚决打击恶意欠薪违法犯罪;
2、查地方政府
坚决解决涉及政府项目拖欠工程款导致欠薪问题;
政府投资项目,一律不得以施工企业带资承包的方式进行建设;严禁将带资承包有关内容,写入工程承包合同及补充条款;
3、查建筑企业的工资支付情况
4、查“黑名单”
5、查投诉渠道
国家标准将全面免费公开

近日,质检总局、国家标准委以国务院标准化协调推进部际联席会议办公室名义印发《推进国家标准公开工作实施方案》(以下简称《实施方案》),要求国务院相关部门向社会免费公开国家标准相关信息。国务院各有关部门、各省(区、市)人民政府可参照方案,开展本部门、本地区的行业标准、地方标准公开工作。这是落实国务院《深化标准化工作改革方案》的一项具体措施,是提升政府公共服务水平、服务“大众创业、万众创新”的一项重要举措。
《实施方案》规定了国家标准的公开内容。包括国家标准文本(含修改单)、题录信息和制修订信息。所有公开信息全部免费在线阅读,不收取任何费用,以方便社会公众快捷获取国家标准信息。
江西丰城电厂坍塌特大施工事故现场调查基本结束

2月9日,国家安监总局召开新闻发布会。总局新闻发言人、总局统计司司长苏洁回答记者提问时称,江西丰城发电厂“11·24”冷却塔施工平台坍塌事故等3起事故的现场调查目前均已基本结束,事故调查组正在对相关证据及材料进行审查审理,对相关责任单位和责任人员依法依规讨论提出处理建议。
《鲁班奖评选办法》修订

2017年2月9日,中国建筑协会官网发布通知,对修订版《鲁班奖评选办法》进行了发布。
新办法有7处修改:
1、评选数量由“200项”增加到了“240项”。
2、工程质量由“经一年使用”修改为“一年以上”。
3、增加了第十五条“对于投资20亿元以上的超大型建设工程,可由建设单位牵头组织,由各施工总承包单位共同申报”。
4、增加了“投资2亿元以上的其他构筑物工程”评选资格。
5、增加了“2万平方米以上的群体古建筑重建工程”评选资格。
6、不在特别要求DVD录像,更改为影像资料。
7、对天然气管道工程规模做了修改。
最新产品
同类文章排行
- 检测报告上CMA、ILAC-MRA、CNAS、CAL四个标识的区别!
- 分不清转包、分包、内包、挂靠之间的区别?看这里!
- GB50210-2018《建筑装饰装修工程质量验收标准》已实施
- 房屋建筑学基础知识汇总
- 典型案例!国内外桥梁坍塌事故,太吓人了......
最新资讯文章
您的浏览历史








