工程结构加固现行的国标规范主要有3个,GB 50728 《工程加固加固材料安全性鉴定技术规范》、GB 50367 《混凝土结构加固设计规范》和GB50550 《建筑结构加固工程施工质量验收规范》。其中GB50367 有2006版和2013版 两个版本。现在很多设计图纸上的数据还是参照GB50367-2006的标准,但实际上GB 50367-2013自从2013年11月份实行以来,原《混凝土结构加固设计规范》GB50367-2006同时废止。(下图红框内容)

另外,GB50367-2013第9页有一个规定:加固材料的性能和质量,应符合本规范第4章的规定;其性能的标准值应按现行国家标准《工程加固加固材料安全性鉴定技术规范》GB 50728确定;其性能的设计值应按本规范第4章各相关节的规定采用。(下图红框内容)

也就是说GB50367-2013开始实行以后,原GB50367-2006就废止不用了,加固材料的安全性鉴定全部以GB50728-2011为准。

那么GB50728-2011对加固材料的安全技术要求跟原来的GB50367-2006又有哪些不一样呢?
1)GB50728-2011第3章 基本规定开头就直接规定: “凡涉及工程安全的工程结构加固材料及制品,必须按本规范的要求通过安全性鉴定。

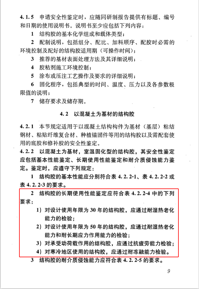
2) GB50728-2011中对结构胶的长期使用性能鉴定的要求是:
------对设计使用年限我30年的结构胶,应通过耐湿热老化能力的检验(此项检验需至少
要做90天才能拿到检测报告)
------对设计使用年限为50年的结构胶,应通过耐湿热老化能力和耐长期应力作用能力的检
验(此项检验至少需要做210天才能拿到检测报告)
------对承受动荷载作用的结构胶,应通过抗疲劳能力检验;
------对寒冷地区使用的结构胶,应通过耐冻融能力检验。
上海悍马公司的结构胶全部通过了这些检测,可以完全放心使用。

3)关于碳纤维复合材(包括单向织物和条形板)安全性能鉴定的标准,GB50367-2006 跟 GB50728-2011也不一样
------GB50367-2006中对碳纤维单向织物只有高强Ⅰ级和高强Ⅱ级之分,但是GB5028-2011中加入了高强Ⅲ级;
------GB50367-2006和GB50728-2011对碳纤维复合材弹性模量及伸长率的要求也不一样(请看下图).

4)GB50728-2011对申请材料鉴定的工厂和送方式要求非常严苛
申请安全性鉴定的加固材料或制品应符合下列条件:
----已具备批量供应能力;(即必须是有一定规模和设备以及人员的工厂,一般的家庭式小作坊生产的产品无法申请鉴定检测)
送检要求; 原GB50367-2006版中规定是送样送检,厂家可以自行准备比较好的样品送去检测。但是GB50728-2011明确规定“安全性鉴定的样本,应由独立鉴定机构从检验批中按一定规则抽取的样品构成。在任何情况下,均不得使用特别制作的或专门挑选的样本,也不得使用委托单位自行抽取的样本”

上海悍马建筑科技有限公司所有产品均率先通过了GB50728-2011各项严苛的检测。悍马,让建筑更安全!
获取本文中提到的3种规范电子版,请关注我们的微信公众号,留下您的联系方式,会有专人发送给您。








